Tel: 0512-66958483
Email: engforlife-mkt@efl-tech.com
在往期内容中,EFL为大家区分讲解了应用于不同活性物质负载与控释的光固化水凝胶载体选择及负载方式的差异(【负载与控释】应用中光固化水凝胶如何选择?)。但是如何检测水凝胶体系中活性物质的释放行为(如释放量,释放速率等),又有哪些检测方法呢?在本期,EFL为大家介绍不同活性物质(药物、生长因子、外泌体)释放行为的检测方法,让非相关专业研究人员能在相关释放行为的检测方面得心应手。
通用测试方式(透析)

药物类检测方法

生长因子类检测方法
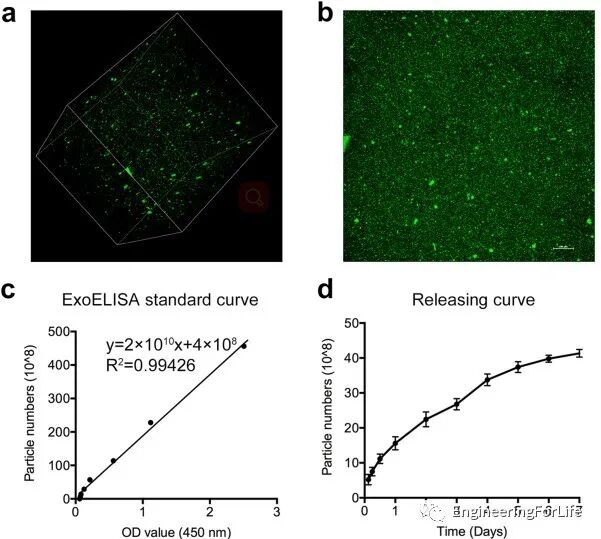
外泌体检测方法





