Tel: 0512-66958483
Email: engforlife-mkt@efl-tech.com
骨缺损是一种常见的临床疾病,目前多采用自体或异体骨移植的方法进行治疗。组织工程的进步为骨缺损的治疗打开了一条新的路径,旨在利用支架、细胞和因子协同促进骨的修复。水凝胶是一类独特的支架材料,可以通过分子组合和结构调控赋予多种不同的特异性功能,它还可以模拟自然的组织环境,为缺损部位提供结构支持,使骨缺损通过内在愈合机制修复。
一般来说,我们在进行动物实验之前,都会进行一系列实验来验证水凝胶材料的成骨能力,因此本期EFL为大家整理了水凝胶在体外促进成骨能力的评价方法供大家参考。

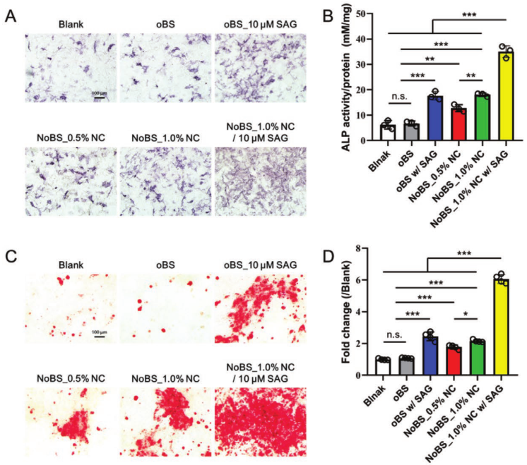
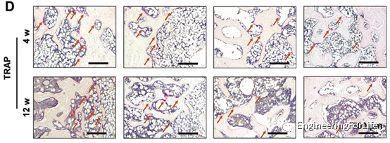
成骨相关细胞的检测


基因、蛋白的表达



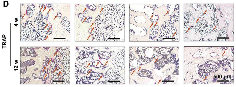
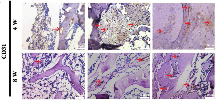
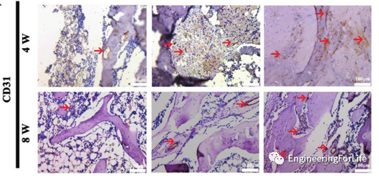
血管的生成


参考资料:
https://onlinelibrary.wiley.com/doi/abs/10.1002/adfm.202008515
EFL小贴士:
以上就是EFL为大家整理的三类体外评价水凝胶骨修复能力的方法,需要注意的是,大家要根据体系的设计方案和修复机制的区别,选择其中的一种或者多种组合协同证明材料的骨修复潜力即可。