水凝胶成软骨能力表征
由于软骨缺乏血管、神经、淋巴网络和原始细胞等,很难实现自我修复,一旦损伤,通常需要通过外科手段进行替换。尽管有传统疗法,包括骨髓刺激、自体移植和基质诱导的自体软骨细胞植入,但仍很难获得与天然软骨相似的再生软骨。水凝胶作为适用于组织工程的支架材料之一,已得到科研工作者的广泛关注。鉴于软骨所处微环境和功能的特殊性,开发适用于软骨组织工程的水凝胶需要具备优异的生物相容性和一定的机械性能。因此,本期EFL为大家整理了软骨组织工程所需水凝胶的性能评估方法供大家参考。
基于软骨的特殊性,首先为大家带来三篇相关的综述作为背景,分别叙述了软骨缺损的类型、软骨润滑能力的重要性以及用于软骨功能化的水凝胶。
1. 软骨缺损的类型(Bioactive Materials 2021)通常,软骨缺损可以根据缺损的深度分为三类:部分厚度缺损、全厚度缺损和骨软骨缺损。此外,软骨表面和骨软骨组织之间的机械特性是不同的。采用具有层次结构的多层支架的方法可能更适合骨软骨缺损修复。由于在缺损中观察到的特征和组织的差异,用于修复的材料应该设计成适应不同种类的缺损。这篇综述讨论了用于软骨缺损修复的水凝胶的原理,分析和总结了用于软骨再生的不同水凝胶的特性和优点,以指导未来的研究。https://linkinghub.elsevier.com/retrieve/pii/S2452199X203025042. 关节软骨润滑能力的重要性(Advanced Materials 2021)健康的关节软骨是自然界已知的最有效润滑的表面,在生理压力下摩擦系数低至0.001。这种低摩擦确实对其健康至关重要,它能够最大限度的减少磨损,从而最大限度地减少与骨关节炎(最常见的关节疾病)相关的软骨退化,并通过减少机械传导、软骨嵌入软骨细胞(软骨中唯一的细胞类型)上的剪切应力,调节它们的功能以维持体内平衡。这篇综述介绍了摩擦行为与软骨中细胞机械环境之间的关系,然后回顾了关节中的润滑机制,特别关注边界润滑。https://onlinelibrary.wiley.com/doi/abs/10.1002/adma.2020055133. 用于关节软骨组织工程的功能化水凝胶(Engineering 2022)关节软骨是一种无血管且柔韧的结缔组织,位于双关节关节的骨表面。随着软骨组织工程的快速研发进展,功能化水凝胶因其良好的生物力学性能、含水量、膨胀能力、细胞相容性、生物降解性和润滑行为而成为有前途的软骨基质替代品。它们可以被合理设计和方便地调整以模拟软骨的细胞外基质。本文简要介绍了 关节软骨的组成、结构和功能及其缺陷,全面回顾了用于软骨修复的功能化水凝胶的精细(生物)设计和(生物)制造。https://www.sciencedirect.com/science/article/pii/S209580992200203X水凝胶作为一种新型生物材料,具有可控的力学性能和生物相容性,广泛应用于骨组织工程中作为生长因子转运和细胞黏附的支架材料。为了使水凝胶更适合软骨的局部治疗,水凝胶的机械性能是至关重要的参数之一。如图4所示,该文对适用软骨的水凝胶的机械性能作出了全面的评价,包括:杨氏模量、断裂应力、断裂应变、韧性和溶胀比。
图4 水凝胶的机械特性
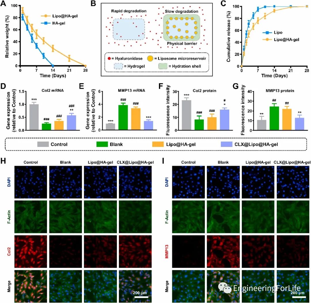
https://onlinelibrary.wiley.com/doi/10.1002/adhm.202001434除此之外,还可以利用流变测试、抗疲劳性测试进一步对水凝胶的机械性能作出评价(图5)。为了评估水凝胶的稳定性,尤其是界面结合力,将水凝胶浸入PBS中以模拟内部环境,并在不同时间间隔监测其流变特性。如图5所示,水凝胶具有较高的界面结合力和模量(≈40 kPa)。此外,它可以维持其机械性能大约2周,对于维持软骨的持续修复是有益的。https://www.sciencedirect.com/science/article/abs/pii/S0144861721007694软骨在体内会经历周期性应力,因此软骨替代材料的抗疲劳特性是十分重要的评价指标。图6显示了水凝胶的循环拉伸测试结果,表明水凝胶在10万个循环中表现出显著的高疲劳强度,与中年成年人的软骨疲劳强度相同。https://doi.org/10.1002/adfm.202003451人体关节软骨具有优异的耐磨性润滑性能,而且非常低摩擦系数。在日常生活中,关节软骨不断地承受着不断变化的摩擦力和载荷,尤其是在承担人体大部分重量的腿部关节。因此,水凝胶的摩擦和磨损性能是非常重要的指标。如图6所示,为了评估水凝胶的润滑性能,在相同条件下对水凝胶和对照组进行线性摩擦测试,通过对水凝胶的摩擦系数测试(图7E,G)、磨损轨迹的明场图像(图7C)、水凝胶的磨损宽度分析(图7D)、磨损水凝胶的SEM图像(图7I,J)等一系列测试表明水凝胶具有出色的润滑性能。https://www.sciencedirect.com/science/article/pii/S2452199X22000780#sch1水凝胶的耐磨性如图8所示,其他水凝胶的最大磨损深度是BC–PVA–PAMPS水凝胶的2.6–4.4倍,BC-PVA-PAMPS的磨损深度甚至比猪软骨小14%。这种优异的耐磨性归因于BC-PVA-PAMPS水凝胶的低COF、高模量和高强度。https://doi.org/10.1002/adfm.202003451对于可植入可降解的水凝胶来说,降解速率是影响润滑生物材料体内停留时间的重要因素。动态共价水凝胶通常具有相对较快的降解速率,这限制了水凝胶在软骨润滑中的应用。降解实验显示HA-凝胶响应于透明质酸酶而快速降解,并且降解在第14天几乎完成。相反,Lipo @ HA-凝胶表现出相对缓慢的降解趋势,并在第28天完全降解(图9A),其可作为对抗酶促降解的物理屏障,从而有助于持续润滑(图9B)。同时,延长的降解周期有助于软骨的持续修复。https://www.sciencedirect.com/science/article/pii/S2452199X22000780#sch1为了说明其生物学效应,可以通过基因检测等手段评估材料的成软骨能力。如图10所示,分别在培养7、14、21天后对细胞进行qPCR基因表达分析,检测软骨相关标志物SOX9、ColII、SZP、软骨层间蛋白(CILP)、聚蛋白多糖(ACAN)和X型胶原(ColX)的表达。https://doi.org/10.1016/j.biomaterials.2020.120385对于体内软骨的检测方法与成骨检测类似,大多是由组织学、影像学或新生软骨的性质三者相互辅助说明其成软骨能力。如图11所示,该工作通过修复后的光学照片对比(图11a)、表面粗糙度(图11b)、光学轮廓仪表面修复(图11c)、Micro-CT(图11e)和再生软骨组织的摩擦性能(图11f)等评估方式进一步说明材料的成软骨能力。https://doi.org/10.1016/j.biomaterials.2020.120385CT等手段能够对新生骨的形状和恢复效果作出准确判断,而组织学染色能够有效说明体内软骨的生成效率,二者相辅相成可以进一步说明水凝胶材料的成软骨再生能力。图12分别展示了利用HE染色、甲苯胺蓝染色以及番红O-固绿染色说明体内软骨的生成能力。https://doi.org/10.1016/j.bioactmat.2022.02.016以上是EFL为大家整理的水凝胶促进成软骨修复的检测方法,可以简单总结为水凝胶的机械性能,体外主要是细胞培养、基因蛋白表达,体内主要是CT扫描、组织染色及再生软骨的性能。